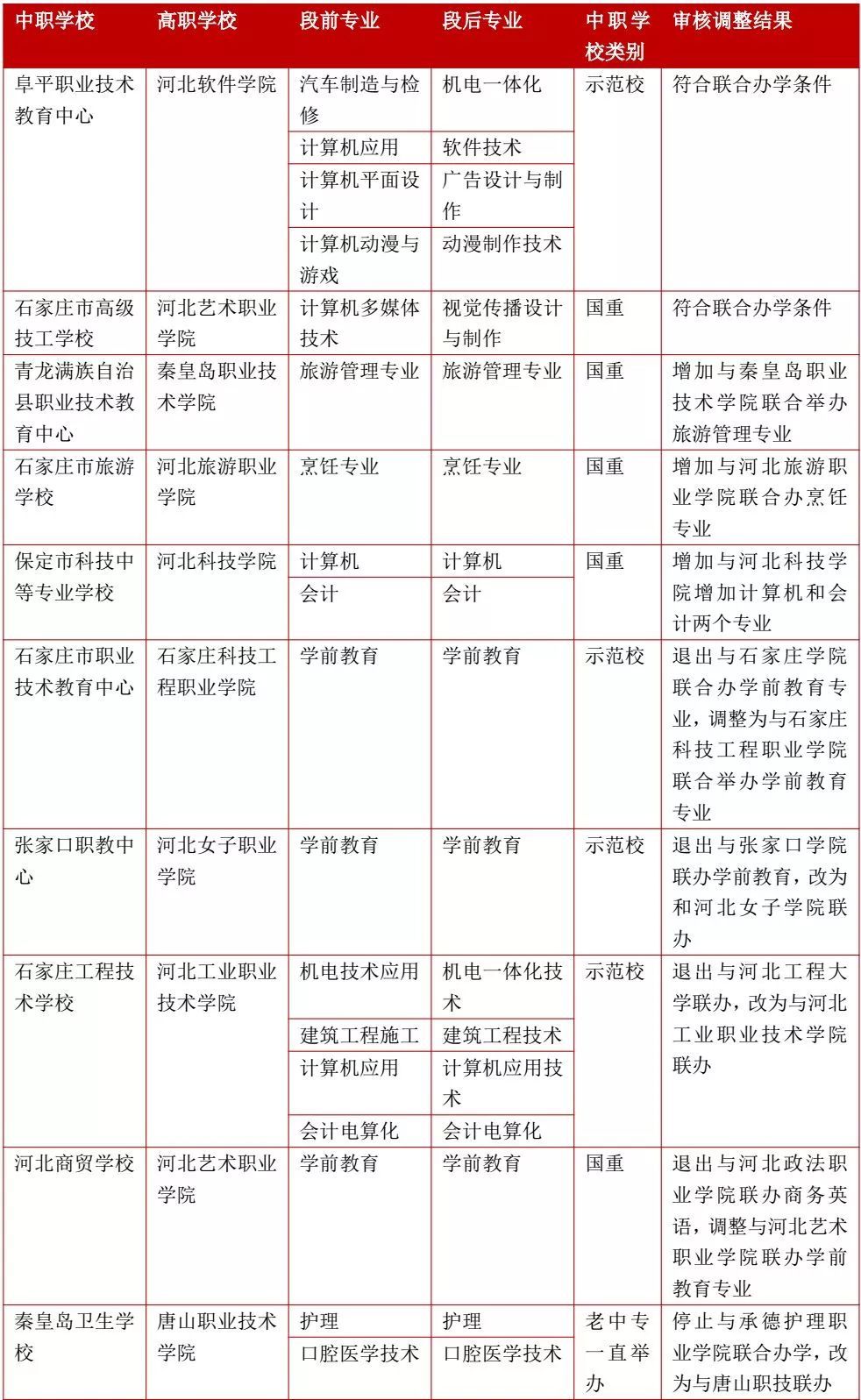
河北2019年中高職3+2分段培養和五年一貫制審核調整結果
省教育廳、省發改委、省人社廳近日公布2019年中高職銜接“3+2”分段培養審核調整結果。同意阜平縣職業技術教育中心等6所院校申報的專業進入中職“3+2”分段培養和“五年一貫制”辦學范圍;同意石家莊市職教中心等6所學校提出的聯辦院校和專業調整,調整后的原聯辦院校和專業停止招生

2019年中高職銜接“3+2”分段培養審核調整結果

2019年“五年一貫制”辦學申請審核結果
高職學校名稱:曹妃甸職業技術學院
專業:護理
高職學校類別:民辦
審核結果:符合舉辦條件


